本文介绍了2017年节假日的放假安排,包括元旦、春节、清明节和端午节的假期时间以及调休情况,其中元旦节从十二月三十一日至一月二日连续三天休假;春节假期为农历除夕即一月二十七日至二月二日的七天长假;端午节则是法定假日一天,通过调整周末可形成三天的小长假,全文详细列出了各节日的具体时间安排及注意事项。
2017年法定节假日一览表(2017年法定节假日)
1、元旦:2017年1月1日(星期日)为国家法定节假日,1月2日(星期一)至1月3日(星期二)调休,放假3天。1月4日(星期三)照常上班。春节:2017年1月27日(星期六,农历除夕)、1月28日(星期日,农历正月初一)、1月29日(星期一,农历正月初二)为法定节假日,共计放假7天。
2、年1月4日(星期一)照常上班。春节:2017年1月27日至2017年2月2日,放假7日。
3、年法定节假日一览表如下:元旦:放假时间:12月31日至1月2日,共3天。1月1日为法定假日,1月2日补休。春节:放假时间:1月27日至2月2日,共7天。调休补班时间:1月22日和2月4日。清明节:放假时间:4月2日至4月4日,共3天。注意:4月1日需补班,清明节法定假日为4月4日。
4、年的元旦假期,共计3天,从12月31日(周六)起,至1月2日(周一)。由于1月1日为法定假日,1月2日会进行补休,这意味着从12月31日至1月2日,你将拥有连续的三天假期。
2017年节假日怎么安排的?
年节假日具体安排如下:元旦:1月1日(周日)为元旦当天,假期共三天,分别为1月1日(周日)、1月2日(周一,因元旦调休)、1月3日(周二,正常周末延续)。春节:除夕为1月27日(周五),春节假期共七天,具体为1月27日(周五)至2月2日(周四)。
年主要节假日的放假调休安排如下:元旦:1月1日放假,1月2日(星期一)补休。春节:1月27日至2月2日放假调休,共7天。1月22日(星期日)、2月4日(星期六)上班。清明节:4月2日至4日放假调休,共3天。4月1日(星期六)上班。劳动节:5月1日放假,与周末连休。
年的元旦假期,共计3天,从12月31日(周六)起,至1月2日(周一)。由于1月1日为法定假日,1月2日会进行补休,这意味着从12月31日至1月2日,你将拥有连续的三天假期。
元旦:2017年1月1日(星期日)为国家法定节假日,1月2日(星期一)至1月3日(星期二)调休,放假3天。1月4日(星期三)照常上班。春节:2017年1月27日(星期六,农历除夕)、1月28日(星期日,农历正月初一)、1月29日(星期一,农历正月初二)为法定节假日,共计放假7天。
年1月1日(星期五)为国家法定节假日 2017年1月4日(星期一)照常上班。春节:2017年1月27日至2017年2月2日,放假7日。
元旦节: 2017年1月1日至1月3日调休,放假3天 2017年1月1日(星期日)为国家法定节假日 2017年1月4日(星期三)照常上班。春节: 2017年1月27日至2017年2月2日调休,放假7日。
端午节法定休假几天?
法定假日天数:端午节的法定假日只有1天,即农历端午节当天。实际休假天数:为了方便民众安排休假,通常会通过调休的方式,将端午节前后的周末与法定假日相连,形成3天的小长假。例如,2024年端午节放假时间为6月8日至10日,其中6月10日为法定假日,其余两天为调休。因此,虽然端午节的法定假日只有1天,但民众通常可以享受到一个为期3天的假期。
端午节放假安排通常为连续三天,其中端午节当天为法定休假日。如果在端午节当天加班,根据劳动法规定,应支付员工三倍工资。至2023,端午节国家法定休假为一天。具体放假日期根据每年发布的节假日安排而定。例如,2024年的端午节放假时间为6月8日至10日,但仅6月10日为法定节假日。
2024端午节放假调休:根据国务院办公厅发布的《关于2024年部分节假日安排的通知》,2024年6月8日至10日将放假3天。其中,端午节(6月10日)是法定假日,而6月8日和6月9日则是公休日。值得注意的是,6月11日(星期二)将恢复上班。
端午节通常休假三天。以下是关于端午节休假安排的详细解法定节假日 端午节当天是法定节假日,根据国家规定,这一天会放假一天。这意味着,无论端午节当天是周几,员工都有权享受这一天的休假。
2017端午节怎么放假
1、劳动节:5月1日(周一)为劳动节当天,假期共三天,与周末连休(5月1日至3日放假,5月4日上班)。端午节:5月30日(周二)为端午节当天,假期共三天(5月28日至30日,周日、周周二休息),5月31日(周三)正常上班。
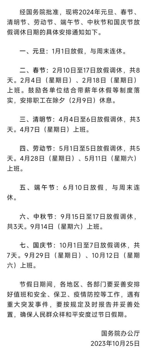
2、劳动节:5月1日放假,与周末连休。端午节:5月28日至30日放假调休,共3天。5月27日(星期六)上班。中秋节、国庆节:10月1日至8日放假调休,共8天。9月30日(星期六)上班。
3、劳动节:5月1日放假,与周末连休。5月1日当天为周一,与前一个周末形成3天假期,无需调休。端午节:5月28日至30日放假调休,共3天;5月27日(星期六)上班。包含周末的3天假期,需提前1天补班。中秋节、国庆节:10月1日至8日放假调休,共8天;9月30日(星期六)上班。
2017年5月放假安排时间表(官方标准版)
月4日正常上班。5月28日至30日放假公休,共3天。6月30日为端午节国家法定节假日。5月28日公休调至5月29日。5月31日正常上班。5月1日为劳动节。5月4日为青年节。5月5日为立夏。5月12日为护士节。5月14日为母亲节。5月18日为博物馆日。5月21日为小满。5月30日为端午节。以上日期包含法定节假日、公休、纪念日及节气等,为2017年5月的假期安排。
年5月假期安排如下:国际劳动节:5月1日至3日放假,共3天,为法定节假日。5月4日:青年节,但这一天为正常上班日。5月28日至30日:放假公休,共3天。其中,5月28日公休可能调至与周末相连,但具体调整已在安排中体现,即5月28日至30日连续放假。
年(国际劳动节)5月1日至5月3日放假调休,共3天。 5月1日(星期“五一”国际劳动节)为法定节假日 5月4日(星期四)照常上班。
年5月的放假安排时间表如下:劳动节:4月29日至5月1日放假调休,共3天。4月28日(星期六)上班。端午节:5月28日至30日放假调休,共3天。5月31日(星期三)上班。2017年5月的放假安排时间表主要涉及到两个假期,分别是劳动节和端午节。
共3天。5月27日(星期六)上班。中秋节、国庆节:10月1日至8日放假调休,共8天。9月30日(星期六)上班。节假日期间,各地区、各部门要妥善安排好值班和安全、保卫等工作,遇有重大突发事件,要按规定及时报告并妥善处置,确保人民群众祥和平安度过节日假期。
年放假安排时间表图大全 元旦节:2017年1月1日至1月3日调休,放假3天 2017年1月1日(星期日)为国家法定节假日 2017年1月4日(星期三)照常上班。春节:2017年1月27日至2017年2月2日调休,放假7日。




















