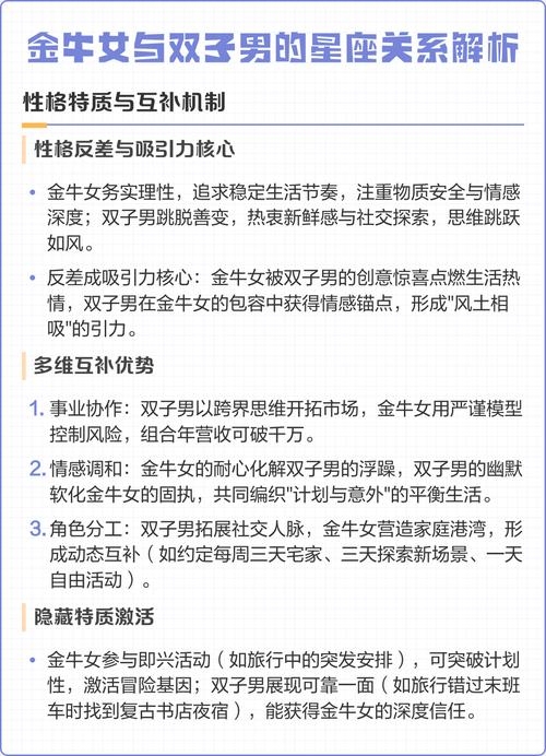
双子男和金牛女的配对中,双方性格差异互补并相互吸引,金牛女具有稳重踏实的特质对双子男有致命吸引力;而双子男的机智与善于交际能满足金牛女对生活新鲜感的向往,两者在占有欲、生活节奏等方面也存在特点与挑战,需要彼此理解与妥协以维持关系稳定,整体而言,他们在一起能够中和彼此的优缺点且是不错的组合。
双子男爱上金牛女表现洗心革面
1、总的来说,双子男在爱上金牛女后表现出的洗心革面,是一种为了与对方建立稳定关系而进行的自我调整和成长。这种转变不仅体现在他们的行为上,更深刻地反映在他们的情感和价值观上。
2、双子座双子座在都没有碰到感情以前,她们是游戏人间的,根本不容易真正地对一份感情放在心上,在损害他人的情况下,也是理所当然。双子座的人许多情况下,都是会感觉自己这一生很有可能便是这样子,根本没人可以来到自己的心里,更不要说让自己妥协了。
3、对真爱痴情,会心甘情愿变强大等前任回头的星座:天蝎座得人,她们可以说是非常有情有义的种类,心甘情愿为了能情感而付出自己的一切,哪怕再难,也会选择咬牙坚持。
双子男金牛女占有欲一个比一个厉害?
1、金牛女的占有欲更强一些 其实不管是金牛女还是双子男,都有一定的占有欲,只不过相比于双子男,金牛女的占有欲表现得更为强烈一些。其实金牛女的占有欲也不是随便释放的,只要双子男表现得乖巧一些,也是不会那么过分的。可偏偏双子男蛮花心,所以难免需要金牛女看紧一些,否则分分钟就跟着别的女人跑了。
2、总的来说,双子男和金牛女在占有欲方面各有特点。双子男的占有欲可能更加多变和难以捉摸,而金牛女的占有欲则更加稳定和持久。要判断他们谁的占有欲更强,需要根据具体情境和个体差异来综合分析。不过,无论双子男还是金牛女,过度的占有欲都可能对感情造成负面影响。
3、双子男和金牛座女的配对关系,就如同绿叶和鲜花一样,绿叶不管如何生长,他的存在始终就是为了衬托鲜花的,他们的爱情就是如此。
4、金牛女对双子男具有致命吸引力。金牛座的女性以稳重和踏实著称,她们的责任心强,一旦决定了的事情便难以改变,这种坚定的态度往往让人既感爱慕又感到无可奈何。双子男往往难以抵挡金牛女的魅力,心甘情愿地听从。在双子男的眼中,金牛女是独立而自主的,不会过分依赖,这让双子男感到轻松和幸福。
5、占有欲在爱情这方面来讲,实际每个人都有的。只是有些人强烈些罢了。比如处女情结很严重,这就代表这个人有很深的占有欲。双子座是一个很容易极端的人,所以,他们对于自己的爱情也会有一些要求。
6、双子男爱金牛女深入骨髓 金牛女性情中的一些特性是双子男所不具备的,两人要是在一起也会得到中和,这也就是为什么双子男爱金牛女深入骨髓的主要原因。金牛座人对心爱之人都有很强的包容力,正巧双子座又希望有一个强健的心理状态借助,因而双子男与金牛女是很不错的组合。
双子男爱金牛女入骨双子男为何恋上金牛女?
双子男为什么爱上金牛女 由于金牛女是一个勤勤恳恳工作的人,而且她们不容易冲动,因而双子男可以注意到他们。安静且细致在意细节,可能没有多少豪迈的现象,但在关键时刻能冲锋在前,她们内心依然是一个非常让人敬佩和勇敢的人。忠厚老实迟缓的金牛女孩面对双子座时,有时也会由于无法掌握双子座转变速度,会对彼此的转变感到疲倦。
双子男为何恋上金牛女因为金牛女是个勤勤恳恳工作的人,而且她们不容易情绪化,也是因此双子男能够注意到她们。安静且在乎实际,可能没有那么多正义凛然的情况,能够在关键时刻挺身而出,但是她们内心仍然是一个非常值得敬佩和可爱的人。
综上所述,双子男爱金牛女的原因在于双方性格上的吸引、共鸣以及互补性,这些因素共同促使他们建立起一段美好而深刻的恋情。
双子男爱金牛女的原因是两个人性格中的差异能够得到中和。金牛座的人对所爱之人都有极强的包容力,恰巧双子座又希望有个强壮的心理依靠,因此双子男与金牛女是非常不错的组合。双子男其实是暖男,对于亲情他们往往很重视,并不会随意的拒绝和亲情有关的事情,而金牛女喜欢被家人宠爱的感觉。
双子男和金牛女在一起非常般配,因为他们之间有着许许多多奇妙的磁场相吸金牛座的踏实和灵活多变的双子。能够在很多方面都达到优势互补和劣势包容的情况下,一个沉稳可靠,一个有趣且好玩注定他们之间的生活是既充满责任感,又不会枯燥乏味的。
双子男喜欢金牛女会怎样?
1、双子座男性与金牛座女性在一起时,常常能够为对方带来丰富多彩的生活体验。 然而,随着时间的推移,金牛座女性可能会因为难以跟上双子座男性的节奏而感到焦虑。 同时,双子座男性也可能因为金牛座女性的稳重生活方式而感到单调乏味。 若想长久相处,双方都需要做出妥协和调整。 双子座男性可以适当放慢自己的步伐,给予金牛座女性跟上来的机会。
2、双子男爱上金牛女后,确实有可能表现出洗心革面的迹象。双子座的男性通常被认为是多变、好奇心旺盛且社交能力强的。他们善于言辞,富有魅力,但往往也被视为情感上不够稳定,难以长久地专注于一段感情。然而,当他们遇到金牛座的女性时,情况可能会发生显著的变化。
3、综上所述,双子男和金牛女在一起可能会经历一个由相互吸引到最终分开的过程。虽然两人之间有着一定的吸引力,但也可能因为性格和兴趣上的差异而难以长久维持关系。
4、双子男爱金牛女深入骨髓 金牛女性情中的一些特性是双子男所不具备的,两人要是在一起也会得到中和,这也就是为什么双子男爱金牛女深入骨髓的主要原因。金牛座人对心爱之人都有很强的包容力,正巧双子座又希望有一个强健的心理状态借助,因而双子男与金牛女是很不错的组合。
5、双子男和金牛女在一起后,尽管双子男会给金牛女带去很多很多乐趣,但相处久了,金牛女往往会因跟不上双子男的步伐而感到心烦,而双子男也会为金牛女那一种沉默稳定的生活方式感到乏味。
双子男和金牛女谁驾驭谁金牛女对双子男有致命吸引力?
1、金牛女对双子男具有致命吸引力。金牛座的女性以稳重和踏实著称,她们的责任心强,一旦决定了的事情便难以改变,这种坚定的态度往往让人既感爱慕又感到无可奈何。双子男往往难以抵挡金牛女的魅力,心甘情愿地听从。在双子男的眼中,金牛女是独立而自主的,不会过分依赖,这让双子男感到轻松和幸福。
2、温和金牛女温和的个性也是吸引双子男的法宝。双子男喜欢温和脾气好的人,因为自己脾气不好,遇到一点事情就会发脾气,因此更不喜欢脾气不好的人,而金牛女脾气很不错,合自己心意,金牛女沉稳踏实,双子男聪明机灵,两个人都不属于性格要强的人,个性比较温和,走在一起也是很大可能的。
3、金牛女:对双子男有致命吸引力。双子男聪明机智,善于交际,能够给金牛女带来新鲜感和刺激,满足她们对多彩生活的向往。 双子女:对摩羯男有致命吸引力。摩羯男稳重踏实,有责任感,能够给双子女提供稳定的生活和依靠,让她们感到安心。 巨蟹女:对处女男有致命吸引力。
4、而,这种女人恰恰对男性有着致命的杀伤力,原因就是这种女性太稀少了。所以表现出的外在形式往往就是喜欢新鲜感的男人,都喜欢慢热的女孩子。
5、狮子女孩的克星:金牛男 因为金牛男是属于一个锱铢必较,不断摇头的否定型男人,他只适合田园诗意般的生活,和狮子华丽恰好相反。处女女孩的克星:双子男 因为双子男是属于一个伶牙俐齿,为说而说的夸耀型男人,处女也是一个挑剔的专家,真是冤家路窄。




















