性格测试揭示了个体的多重性格特点,包括双重个性、无忧自由的精神状态以及PDP性格测试中划分的老虎、猫头鹰等五种动物类型的职业性格,该测试通过评估个体的问题解答来识别其性格特征并给出相应的职业发展建议,也介绍了霍兰德职业兴趣类型及适配职业的实际情况,测试结果还揭示了关于人生观的看法和日常行为习惯与性格的关系,整体而言,这些心理测验有助于了解自我并指导个人职业规划和发展,本文介绍了一项全面的性格测试,通过分析个体的答题结果来了解他们的性格特点以及与职业生涯相关的倾向性选择和建议。
性格心理测试:你给人的感觉是什么样子
你是属于双重个性的人,有时作风胆大,有时却瞻前顾后,高兴的时候做事跟拼命三郎一样,但心情一不好就做啥事都不对劲,让旁人十分头痛!你的朋友虽然都吃不消这种反覆无常的脾气,但是都会原谅你偶尔犯的一些小过失真所谓得天独厚型。
假设你选择了 A:你是一个交际范围比较广的人,所以你给人的距离感并不是很强。你的心理特征中并没有很多防御性很强的感觉,这使得他人能够比较容易地接近你。你对人际关系有比较客观的理解,因此人际关系并不会经常影响到你的情绪状态。你善于与人交往,能够很好地平衡个人空间与社交需求。
无忧无虑,顽皮,愉快的人你喜欢自由自在,无拘无束的生活。你的座右铭是:生命只能活一次,因此你尽量享受每一刻。你好奇心旺盛,对新事物抱有开放的态度;你向往改变,讨厌束缚。你觉得身边的环境都不断在变,而且经常为你带来惊喜。 独立,前卫,不受拘束你追求自由及不受拘束,自我的生活。
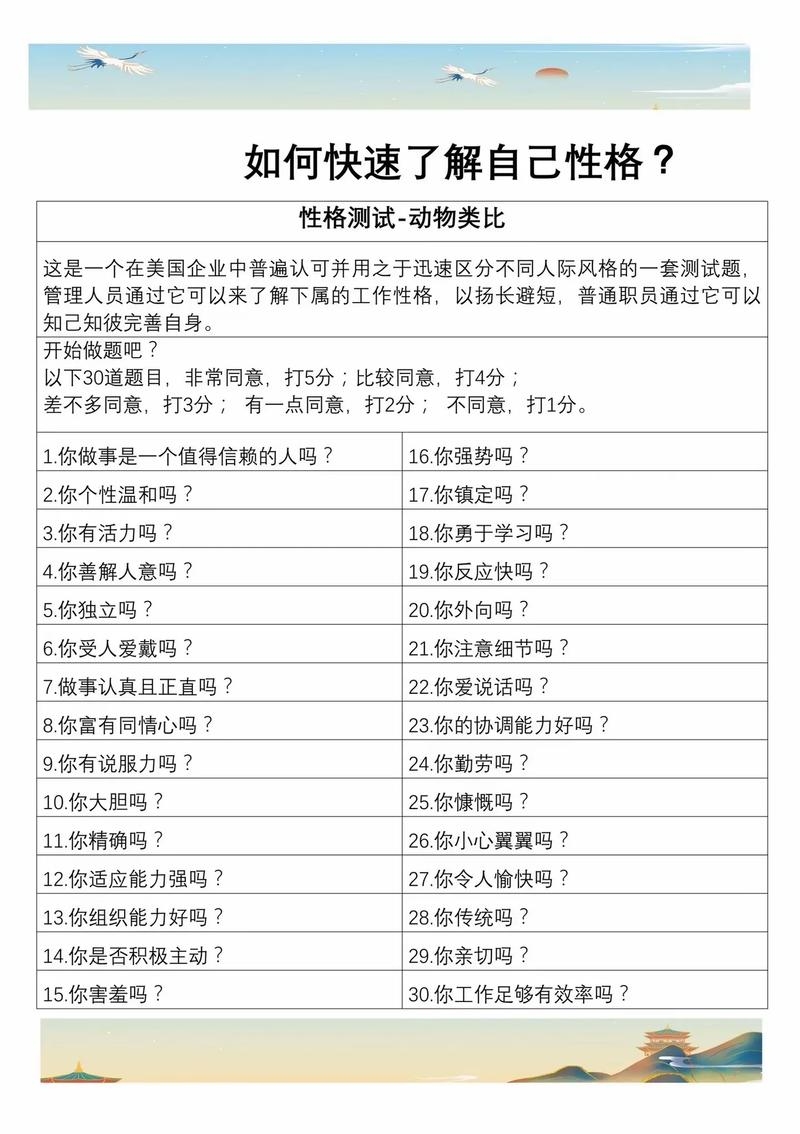
【性格测试】你是老虎、孔雀、考拉还是猫头鹰、变色龙?
PDP性格测试题将人的性格划分为五种动物类型,分别是老虎、猫头鹰、孔雀、考拉和变色龙,每种类型代表了一种独特的职业性格:老虎型:老虎型性格的人通常具有决策力强、目标导向和竞争意识强的特点。他们喜欢掌控局面,追求效率和成果,适合担任领导和管理岗位。猫头鹰型:猫头鹰型性格的人注重细节、逻辑和分析,追求完美和精确。
PDP性格测试是一种基于心理学理论,通过评估个体的性格特征,将其划分为不同动物类型的人格测试。这些动物类型包括老虎、猫头鹰、孔雀、考拉和变色龙,每种类型都代表了不同的性格特点和职业倾向。以下是根据PDP性格测试的描述,帮助你判断自己可能属于哪一种动物性格。
该测试通过30道问题,以分数高低来识别员工属于“老虎”、“孔雀”、“考拉”、“猫头鹰”还是“变色龙”型性格。理解不同性格的特质及其对应的适应环境,有助于管理者针对性地管理,提高团队效率,员工也可借此认识自我,完善职业发展。
...求测试自己的性格适合做什么职业的心里测试题,并且有答案分析,越...
霍兰德职业兴趣六大类型及适配职业实际型:性格特质:动手能力强,擅长解决实际问题,偏好技术性操作。适配职业:工程师、技师、机械师、电工、木工等需要实践技能的职业。研究型:性格特质:善于思考与分析,对科学研究和学术探索有浓厚兴趣。适配职业:科研人员、教师、咨询顾问、数据分析师、实验室技术员等。
答案C 你适合从事活动性较强或业务类的工作,你的个性比较好动,整天坐在办公室里怕是会憋出病来,你也不喜欢受拘束,所以你的职业也倾向于常常到外头走动的工作,像 保险 推销员、房产经纪人等等。床开始摇晃不让你睡代表你做业务时, 拜访 客户常常会遭到拒绝、碰壁。
别人可能钦佩你,希望能多像你一点,但不会永远相信你,会对与你更深入的来往有所踌躇及犹豫。
测试性格的问题
1、外表和善,内心自傲,对有利于自己的人际关系比较看重,有时显得性格急噪,咄咄逼人,得理不饶人,不利于自己时顽强抗争,不轻易认输。思维理性,对爱情和婚姻的看法很现实,对金钱的欲望一般。 140分至179分:聪明,性格活泼,人缘好,善于交朋友,心机较深。事业心强,渴望成功。
2、装作不知道,问都懒得问B 性格测试问题结果分析 A.美妇 不管是在什么时候,不管是不是在恋爱,不管是不是遭遇到了很挫折的事情,努力改变自己,成为一名美美的人儿,让所有的人都看你赏心悦目,你认为这是一个女生的自我修养。所以,不管你在什么时候,都能保持着一定的水准。
3、生活中的你常给人一种热辣火爆的感觉,还是温和体贴?通过以下16种性格测试,探索你的性格类型。请根据你的实际情况,回答以下问题,然后根据答案提示,了解你的性格特点。
4、问题1-10关于人生观,我的内心其实是:A A 希望能够有尽量多的人生体验,所以会有非常多样化的想法。 B 在小心合理的基础上,谨慎地确定自己的目标,一旦确定会坚定不移地去做。 C 更加注重的是取得一切有可能的成就。 D 宁愿剔除风险而享受平静或现状。
5、每个人都有自己的独特性格,或是坚硬如刚,或是胆小如鼠,下面是我收集整理关于简单性格测试的资料,希望大家喜欢。
6、测试你性格 平时不知为什么总觉得心慌意乱,坐立不安。上床后,怎么也睡不着,即使睡着也容易惊醒。经常做恶梦,惊恐不安,早晨醒来就感到倦怠无力、焦虑烦躁。经常早醒1-2小时 ,醒后很难再入睡。学习的压力常使自己感到非常烦躁,讨厌学习。
测一测你的性格倾向?|免费心理测试
选择E:孤独但内心善良你倾向于独处,更愿意待在家中而非外出社交,这源于对受伤的恐惧。尽管社交意愿较低,但你的心地善良,只是需要更多安全感来建立亲密关系。测试原理:性格倾向的形成包含先天因素与后天环境的影响。双重性格(如天生的乐观与后天磨练的沉稳)往往能互补,帮助个体适应不同社交场景。
心理测试答案 你喜欢安静,渴望灵魂的自由,喜欢自己一人呆着,任思绪放飞。非常独立,不喜欢依赖他人,尽管有时候不免逞强。你追求的幸福很简单,陪伴是最长情的告白。你很聪明,创造性强,以独一无二的方式看待这个世界。你内心敏感脆弱,渴望简单的生活,享受独处的时光。
姿势A:将包背在背后性格特点:精力旺盛,喜欢探险,对生活积极热情,渴望获得他人重视,有王者风范,霸气侧漏。对待追求者可能显得较为冷淡,但对好朋友却无比率真随和。姿势B:把包紧紧抓在手上 性格特点:掌控欲很强,渴望对身边的人和环境有惯性的理解,内心最抵触他人欺骗自己。
不笑的时候,显得冷酷与淡漠,其实内心隐藏热情,具长辈缘,也会得同辈与晚辈的喜爱与拥戴。不过,因为完美主义的倾向,而考虑太多难以下决定。对于讨厌的人,会毫不保留地加以唾弃,讨厌不公平的事情发生。




















