本文介绍了如何更改手机日期和时间设置的方法,包括安卓和iPhone的操作步骤,同时提供了关于询问日期的不同问法和回答方式以及特定语境下的梗的来源介绍,文章还解释了如何将钟表的样式添加到桌面以及如何区分星期几、几号的不同英文表达方法。“十六号楼”在网络上的含义也有所涉及,最后总结了关于今日农历的表达方式和常见时间相关问题的英语表达方式。
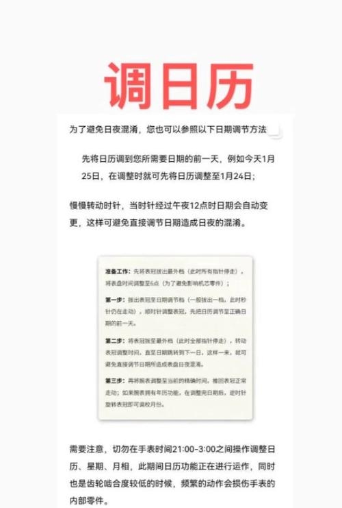
怎么把日历调成显示今天是几月几号?
1、安卓手机可以在系统设置的【时间和日期】中关闭【自动设置】选项,日期时间的调整选项就会显示。苹果手机可以在系统设置中【通用】-【日期与时间】,把【自动设置】关闭,下方会出现日期和时间的调整选项。
2、在iPhone上更改日期的方法相对简单。首先,你需要进入“设置”应用程序。在设置界面中,找到并点击“通用”选项。接着,向下滚动,在“日期与时间”部分点击进入。在这里,你可以手动调整设备的日期。如果你发现日期显示错误,比如显示为明天的日期,可以在这里直接修改为今天的确切日期。
3、选择“天气时钟”,向右滑动可以选择时钟的样式,选择喜欢的样式后再点击底部的“添加至桌面”。点击右下角的“添加”按钮,即可将手机里的日历年月日显示到桌面上。方法二:通过桌面小组件添加时间和日期 在手机桌面用两个手指从外往里拉,底部会出现许多工具,点击“服务卡片”。
英语中,问日期有那几种问法,各自又该怎么回答???
1、问法及回答What day is (it) today?用于询问今天是星期几。可以用 “It’s + 星期几” 或者 “Today is + 星期几” 的结构。例句:问:What day is (it) today?It’s Wednesday. / Today is Wednesday.What’s the date today?用于询问今天是几月几号。
2、——问:今天星期几? 今天是星期二。- Whats the date today? is usually asked to know the specific day of the month.Answer: Its November 6th.——问:今天几号? 今天是11月6号。
3、如下:日期 -Whats the date today? 今天几号?-Its December 29th. 今天是十二月二十九日。星期 -What day is it today? 今天星期几?-Its Monday today. 今天星期一。钟点 -Whats the time? (What time is it?)几点了?-Its half past six. 六点半。
十六号了是什么梗?
1、十六号了是源于一部名叫《因为你我会记住那一分钟》的剪辑视频,该视频开头引用了“今天几号 十六号咯”的粤语配音。今天几号 十六号咯,这是出自王家卫电影《阿飞正传》的台词,看着我的腕表,干嘛要看着你的腕表,一分钟吧。时间到了,说吧。今天几号?十六号咯。
2、“今天几号16号喽”是一个源自王家卫电影《阿飞正传》的经典台词梗。梗的来源:在电影《阿飞正传》中,张国荣饰演的角色对张曼玉饰演的角色说过一句经典台词:“今天几号?十六号。一九六零年四月十六号下午三点之前的一分钟,你和我在一起,因为你我会记住这一分钟。
3、这个梗的出处是一个名叫《因为你我会记得那一分钟》的视频,视频中作者将阿飞正传的文艺台词、充满盛夏气息的bgm夏日漱石、土味癫狂的东百往事,杂糅到一起,产生了奇妙的化学反应。其中“十六号”的台词因为视频的配乐和画面,以及一些烂俗的土味元素,被网友们用来整活,变成了一个土味烂俗梗。
4、十六号。一九六零年四月十六号下午三点之前的一分钟,你和我在一起,因为你我会记住这一分钟。”这是电影《阿飞正传》里,张国荣对张曼玉说过的经典台词。被up主“请你喝好果汁”放进他的视频《因为你我会记住那一分钟》里,视频内容是快手博主“虎哥”和“小亮”的拉郎配。
5、十六号楼是一个网络流行语,指的是某个大学或公司里的第十六号住宅楼或办公楼,通常与一些神秘或有趣的传闻、故事相关联。具体来说:神秘传闻:十六号楼常常被人们用来指代一些神秘或不可思议的事件,这些事件可能真实也可能虚构,但都在网络上传得沸沸扬扬,引起了广大网友的好奇和讨论。
今天是几号?
1、回答方法:Whats today?今天星期几,多少号?It is Thursday,the 13th. 星期四,13号。What day is it today?今天星期几?It is Thursday.星期四 What s the date today?今天多少号?It is Octorber 13th.十三号。
2、Its Monday the11th. (中文意思:今天什么日子?今天是11号周一。
3、你就告诉他,今天是21号。如果问农历,一般是这样问:今天初几?十几?二十几?这个月是不是小进?比如,今天是农历正月二十一,那你就说,今个是二十一。这个月不是小进。上个月也就是头年儿腊月是小进,没有三十,腊月二十九就等于大年三十了。
4、今天几号的英文表达方式是Whats the date today? Date 这个词的意思是日期。
5、Whats the date today?翻译:今天是几号?Its May the first.翻译:今天是五月一号。What day is it today?翻译:今天星期几?Its Monday today.翻译:今天星期一。




















