主要介绍了关于北京时间的阴历和阳历、子时和其他时辰的定义、以及农历和公历的相关知识,还提到了京郊大集的时间地点信息,以及一些与运势相关的内容,还对举办时间和频率进行了说明,最后强调了择吉日的重要性。
请问一下:子时到亥时是几点到几点
1、子时代表23---1点 ; 亥时代表 21---23点。
2、子时:夜晚11点到次日凌晨1点。 丑时:凌晨1点到3点。 寅时:凌晨3点到5点。 卯时:清晨5点到7点。 辰时:上午7点到9点。 巳时:上午9点到11点。 午时:上午11点到下午1点。 未时:下午1点到3点。 申时:下午3点到5点。 酉时:下午5点到7点。
3、- 亥时:晚上9点到10点59分 综上所述,子时涵盖了晚上11点到次日凌晨0点59分的时间段。
北京时间23点5分在阴历上是第二天吗
1、这要看你是在北京的东边还是西边,如果正在北京或北京东边,则按古代阴历历法则为第二天,因古历过晚上11点(即23点)即为次日子时,子时为一天的开始。如在北京西边很远,则因为按经度的关系应该是还未到23点所以为当天。注意不是以12点为界,因古代没有12点这个概念,它是西洋钟传入中国才有的概念,不过100年历史,而古代历法至少得有五千年以上的历史。
2、子时是分灶子时跟晚子时,早子时是属于当天的,晚子时是属于第二天的。子时指23时至1时,古时尚有午夜、子夜、夜半、夜分、宵分、未旦、未央等别称。即23时至1时,十二时辰是古人根据一日间太阳出没的自然规律、天色的变化以及自己日常的生产活动、生活习惯而归纳总结、独创于世的。
3、算第二天,子时是北京时间23时至01时,是第二天的第一个时辰,阴历的时辰和我们平时说的北京时间半夜零点是第二天的开始是不一样的。
阳历是什么意思
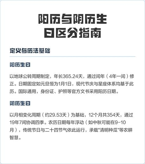
公历又叫做阳历(西历、新历、国历),与阴历相对。中国的阴历,又称农历(夏历、旧历、皇历),也称太阴历。 农历的一年是354天,是按照月球绕地球一周为一个月计算的。农历的一年有时是12个月,有时是13个月。有闰月的年份是13个月。公历的一年是365天,是按地球绕太阳转一周为一年计算的。地球绕太阳转一周的时间是365天5小时多一点。
阳历,也被称为西历、新历或国历,与阴历相对。它以地球绕太阳一周的时间为基础,每一年大约有365天,是太阳历的一种。与阴历的月相无关,阳历更准确地反映了地球的公转周期。
阳历,又称公历,是现在国际上广泛采用的历法。它以一年365天为基础,每四年设置一个闰年,闰年二月增加一天,全年共有366天。阳历的日期与地球绕太阳公转的周期相对应,便于观察地球四季的变化。 阴历,又称农历或夏历,是中国传统的历法。它以月亮绕地球运行的周期,即朔望月,来制定月份。
太阳历又称为阳历,是以地球绕太阳公转的运动周期为基础而制定的历法。太阳历的历年近似等于回归年,一年12个月,这个“月”,实际上与朔望月无关。如今世界通行的公历就是一种阳历,平年365天,闰年366天,每四年一闰,每满百年少闰一次,到第四百年再闰,即每四百年中有97个闰年。
阳历是现代国际上通用的历法。它是一种公历形式,以地球绕太阳运行一周的时间定为一年,根据地球绕太阳一周的时间来计算具体的日期。以下是关于阳历的 定义及起源 阳历也称为太阳历或者新历,是一个基于地球绕太阳运行周期的日历体系。这种历法起源于古埃及,大约在公元前7000年左右开始使用。
阳历就是日历中讲的几月几日,也就是上学上班等所按照的日历。阳历和阴历存在时间、天数、叫法上的不同。阳历是以太阳计算的,阴历是月亮计算的。阴历是平年十二个月,全年时间为354天或355天。而阳历是平年365天,闰年366天,每四年一个闰年。
北京时间阴历
1、北京时间是阳历。北京时间,也被称为中国标准时间(CST),是基于阳历的时间系统。比格林威治时间(GMT)早8小时,由中国国家授时中心位于陕西西安进行计算和确定。阳历是一种以地球绕太阳运行的时间系统,使用的公历就是阳历。北京时间是基于阳历的时间系统,用于标识中国的时间。
2、这要看你是在北京的东边还是西边,如果正在北京或北京东边,则按古代阴历历法则为第二天,因古历过晚上11点(即23点)即为次日子时,子时为一天的开始。如在北京西边很远,则因为按经度的关系应该是还未到23点所以为当天。
3、公历日期。即我们平时使用的日期,例如“2021年1月1日”。农历日期。即北京时间阴历,例如“二零二零年十一月十五日”。节气。即每年的二十四个节气,例如“小寒”。
4、农历,亦称阴历或农事历,是一种传统的历法,其计算方式以北京时间为基准。在农历的计算中,太阳和月亮的位置是根据国际天文学联合会推荐的标准模型进行计算的。朔日,即月亮与太阳相对位置的日期,被视为农历月份的开始。冬至所在的农历月份被定为十一月。
5、于家务大集是阴历逢5,10集市特色:集市上有农副产品、服装鞋帽、蔬菜瓜果等,还有小商品。一些外乡人慕名前来购买清真牛羊肉,根据顾客的要求,新鲜的牛羊肉可以做成卷,也可以剁成块。集市上还有各色清真糕点,其中_馇盒最具特色。密云 古北口村大集 开集时间:每周日上午。
6、我公历1981戌时生,阴历是九月初二,请帮我算算运势 命主姓名:xx 出生地:未知。 出生公历:1982年10月18日19时30分(北京时间),星期一。 出生农历:一九八二年 九月 初二日 戌时。
北京京郊大集的时间
上庄水乡市场:开集时间为7:00-19:00,但早上6点多就开集,中午12点散集。团河鑫发农副品市场:每天6:30-13:00。陇驾庄满族风情园大集:每周日5:30-13:00。古北口村大集:每周日上午开集。怀柔区喇叭沟门满族乡大集:每周日上午开集。
- 开集时间:农历初初八,进入小年后,从腊月廿三到三十天天有集。 怀柔长哨营山货大集 - 开集时间:每周六和法定节日。 顺义杨镇大集 - 开集时间:农历逢六。 大兴青云店大集 - 开集时间:农历七为大集,九为小集。
京郊大集时间表 上庄水乡市场:开放时间为7:00-19:00,早上6点多开始,中午12点结束。 团河鑫发农副品市场:每日6:30-13:00开放,可通过369路、841路、957路、兴16路、兴25路、兴47路、兴48路、振亚庄通勤快车到达团河农场站,向南步行即可到达。
北京郊区大集的时间地点各不相同,以下是一些主要的大集及其相关信息。首先,位于昌平区的沙河大集是京郊较为知名的大集之一。这个集市每周周周日早7:00至13:00开集,地点在昌平区G6辅路与安济桥路交叉口西140米。
**举办时间与频率**:传统的北京京郊大集通常在农历的特定日期举行,如每月的初十五或特定的节日。这些日期往往与农事活动、节气或传统节日相结合,方便农民在忙碌的农活之余参与集市活动。随着现代化进程的加快,一些京郊大集的举办时间也变得更加灵活,以适应居民的生活节奏和市场需求。
我公历1982.10.18.戌时生,阴历是九月初二,请帮我算算运势
1、男,阴历1982 壬戍 .16下午21:00-21:05分左右出生,女,阴历1982 壬戍 .112下午15:00-15:30分左右出生。
2、请大师帮算女 农历19820 24:30.男农历1984 凌晨1:50.请算2012年下半年结婚吉日。 10 挑了阳历7月28和8月25日,请问可好。可是8月25日冲壬子鼠,不知有影响么容能能 | 浏览46 次 |举报 我有更好的答案推荐于2017-12-15 14:52:04 最佳答案 择吉日行事是中国人的民俗传统。




















