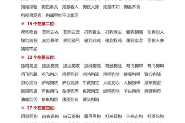
生肖狗,俗不可耐的成语解读俗不可耐代表生肖狗,源于成语,形容庸俗得使人无法忍受。“俗”指庸俗,“耐”表示能承受得住,该词语出自清·蒲松龄的《聊斋志异》,在十二生肖中,猪有时也被视为具有这赞(0)红迪亚星座2026-02-13十二生肖 俗不可耐阅读(7)去评论