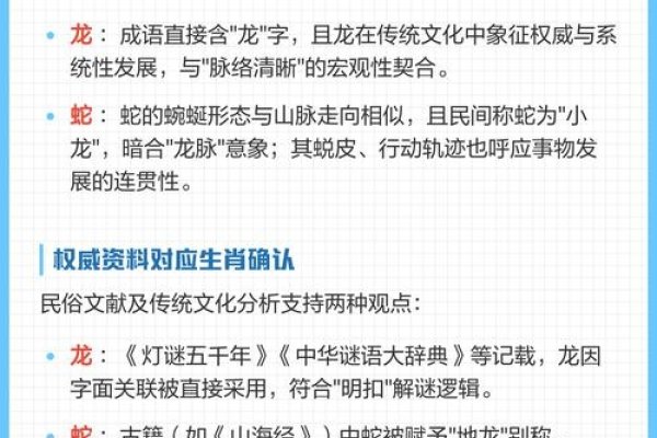
来龙去脉指的是蛇肖。来龙去脉打一生肖的谜底是蛇,因为去掉龙的背部后形象像蛇,且二者形态相似。“龙头蛇尾中生肖”也指蛇,蛇的身体蜿蜒曲折,与山脉走势有相似之处,因此被用来比喻“来龙去赞(0)红迪亚星座2026-02-24十二生肖 成语与生肖的关联来龙去脉指生肖蛇阅读(9)去评论